首页
协会概况
理事/会员
中原围棋
年度报告
指导老师
大数据
线上对弈
您当前所在位置:
主页
>
新闻动态
>
最新公告
新闻动态
图集
视频专区
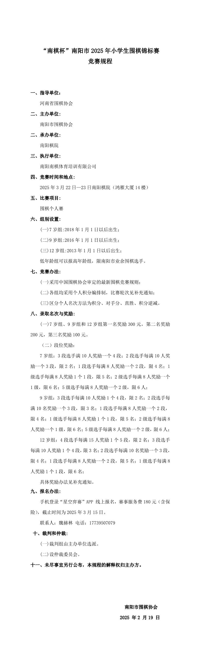
“南棋杯”南阳市2025年小学生围棋锦标赛竞赛规程
来源:未知
|
发布时间:2025-02-23
|
浏览次数:430
Copyright © 2002-2023 河南省围棋协会 版权所有
主办:河南省围棋协会 ICP备案号:
豫ICP备17044349号
技术支持:河南阿尔法棋牌体育有限公司