您当前所在位置:主页 > 新闻动态 >

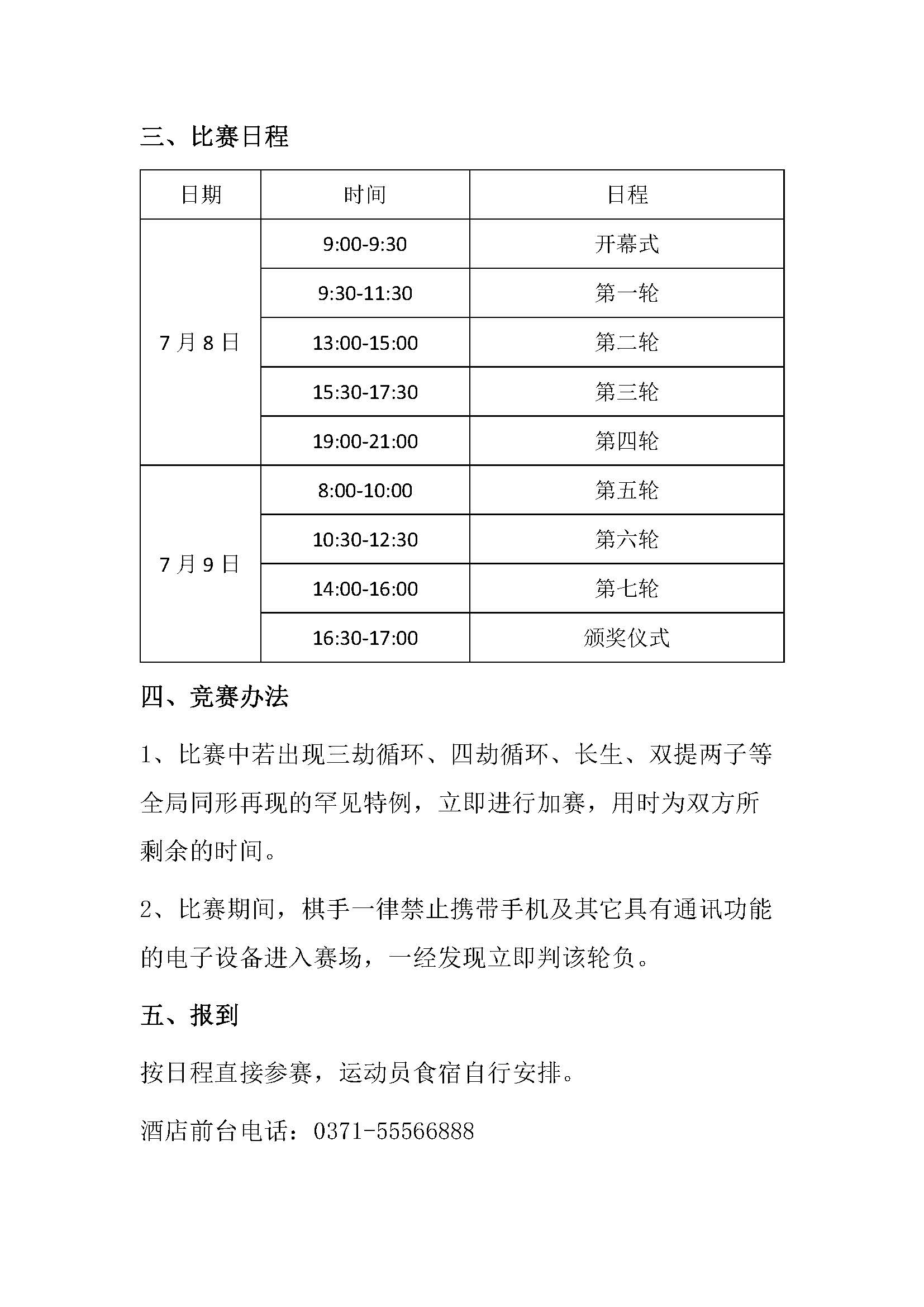
梦苏名酒“新然杯”河南省业余围棋赛竞赛补充通知

来源:未知|发布时间:2023-06-29|浏览次数:3472

images/7/2023/06/YL16c85TrTlr98CKCuC1iUt59L0t1Q.jpg

images/7/2023/06/NSzs191SVxAx82p75052GX85N9XXnx.jpg

Copyright © 2002-2023 河南省围棋协会 版权所有
主办:河南省围棋协会 ICP备案号:豫ICP备17044349号
技术支持:河南阿尔法棋牌体育有限公司