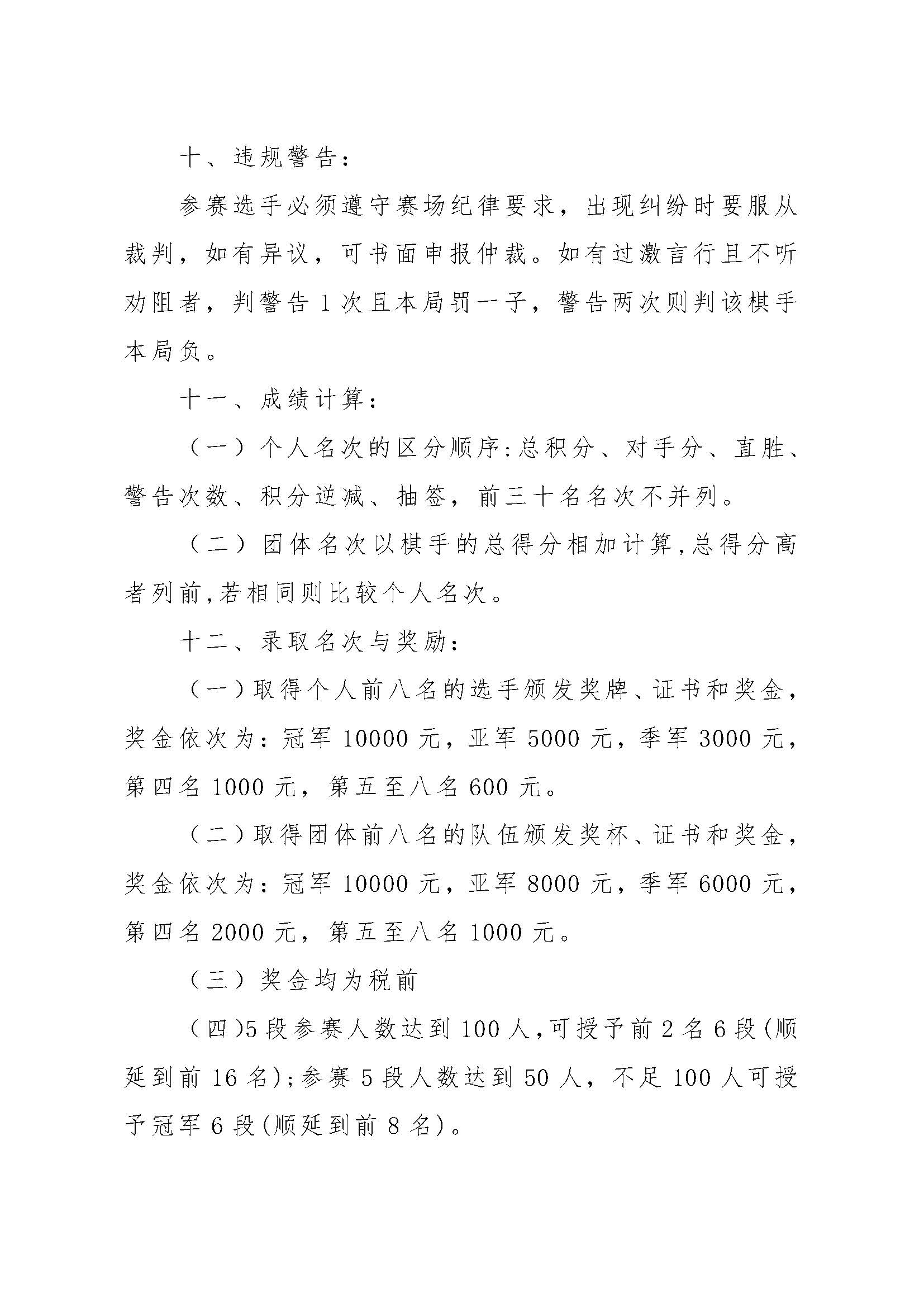
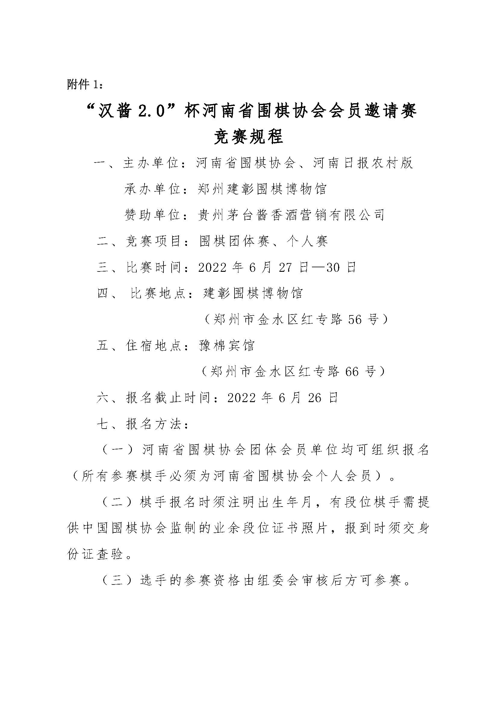
您当前所在位置:主页 > 新闻动态 >

关于恢复举办“汉酱2.0杯”河南省围棋协会会员邀请赛的通知

来源:未知|发布时间:2022-06-21|浏览次数:3397


images/7/2022/06/bC1JYM2vg1S8jc6VlzvPP8Pajbbmym.jpg

images/7/2022/06/F3ZW3GZ4M3zW3Ljhr8nL3W5gVRrVMR.jpg

images/7/2022/06/iowQUHa19i1OIlQ9LPrA6GO6LQxlR6.jpg

images/7/2022/06/IIEjdN4ixMzOid9XXlX894lU8I44mK.jpg

images/7/2022/06/d8fGg28k88kqh1EzQzqLgEhhEEqNBk.jpg

images/7/2022/06/X50Qt47fb70Sqe4jg4Kq7KE5e47QDk.jpg

images/7/2022/06/jw797javoar2z6p2Zl7A2c9mcAl79R.jpg

Copyright © 2002-2023 河南省围棋协会 版权所有
主办:河南省围棋协会 ICP备案号:豫ICP备17044349号
技术支持:河南阿尔法棋牌体育有限公司